:正文
危运行车注意事项|9类危化品在运输中都要做哪些准备?
发布时间:2022-07-28 发布源:由 Milkyway 编辑 浏览量:687
cover
正文
危化品物流,安全性是第一要务。

危化品物流,安全性是第一要务。


危化品一旦在物流环节出现安全事故,所产生的的环境危害和人员财产损失是不可估量的。

图片


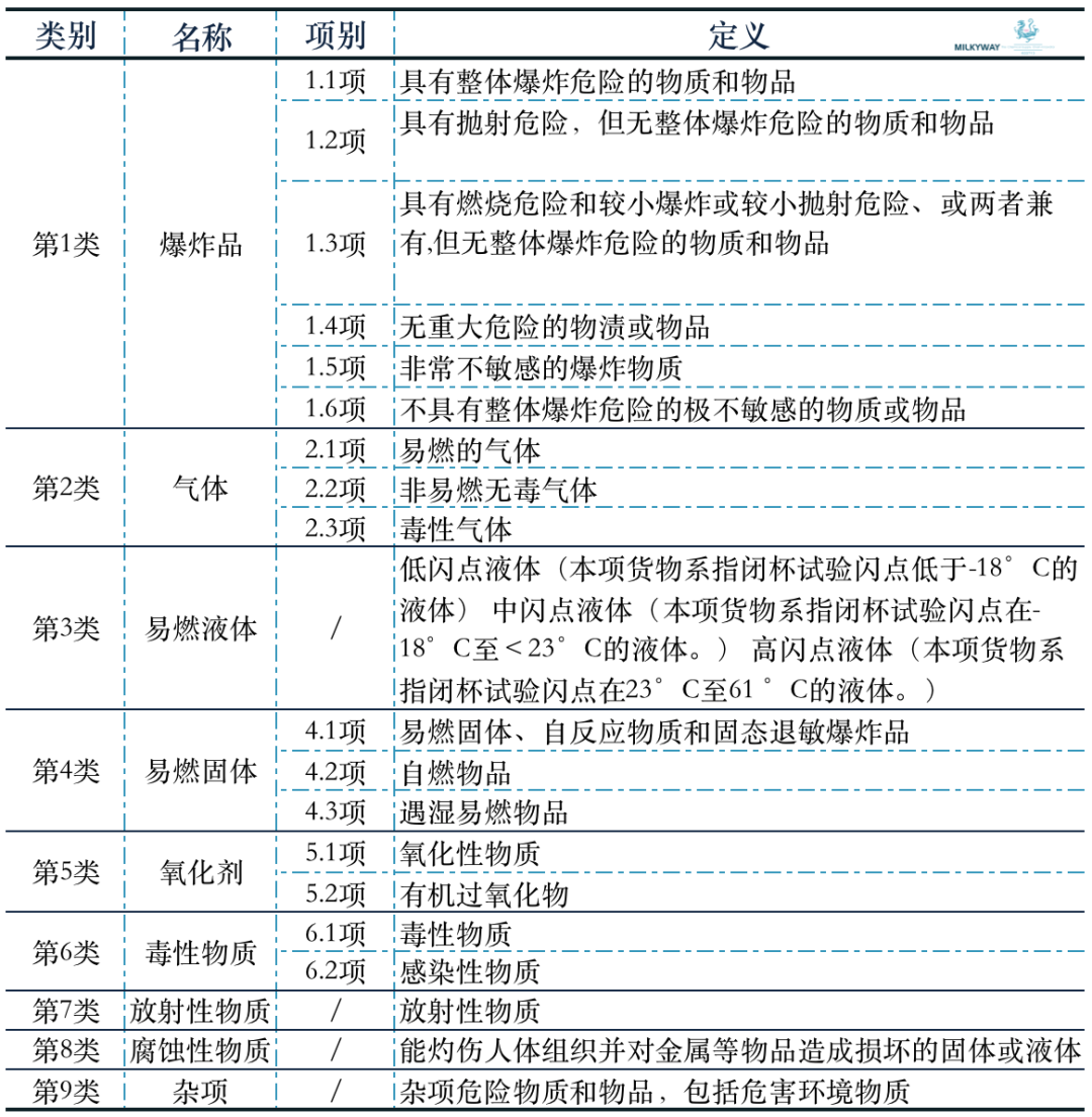
九大危化品相信大家都不陌生,那么危险品九大分类的具体细则怎么定义?如果忘记了,别担心,一起来回忆一下:

图片


危化品事故频出,安全风险极大,让相关政策日趋严格,将对危化品物流提出更高的要求。

以下是16 年以来部分危化品运输相关法律法规的整理,供有需要的朋友参考。

图片


在对特性、法规都有了一定了解后,接下来我们来具体看一下危化品运输中的注意事项,因为其特性不同,操作细节也需要归类进行相应的防范。

以下表格为大家整理了各类危化品在运输前和运输中的安全要点。

图片

我们要知道充分了解各类危化品的特性和运输上的操作注意事项是危化品合规运输的重要前提,也是规避安全事故的唯一方法。

本期分享就到这啦,下期更精彩~

上一篇 下一篇
根据您的需求,我们随时提供帮助
我们将在工作日8:00-17:30的24小时内回复您
或致电我们
400-151-0202
*
*
立即咨询
您可以联系我们

服务热线 (中国)

400-151-0202

在线咨询

马上对话密尔克卫专家了解相关服务

服务时间

周一至周五 8:00-17:30

马上对话

你也可以通过留言板联系我们

根据相关主管部门规定,暂不承接个人业务,敬请理解

*
*
立即提交